RM系列 RM510

RM系列 RM510

简短描述:

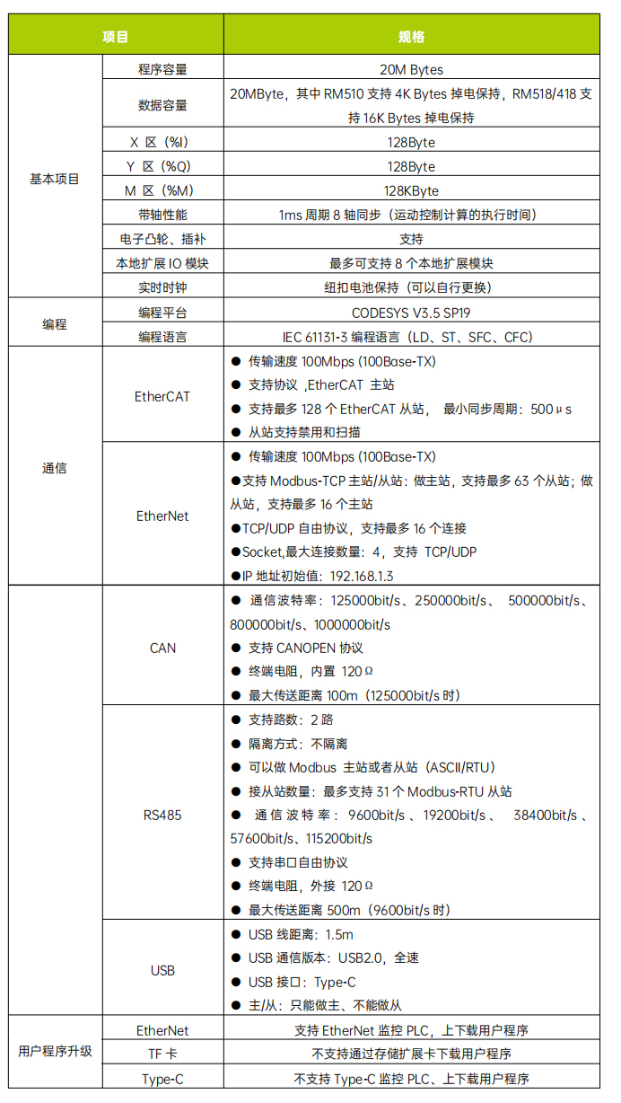
锐特技术RM系列可编程逻辑控制器,支持逻辑控制和运动控制等功能。使用CODESYS 3.5 SP19编程环境,可以通过FB/FC功能实现工艺的封装和复用。通过RS485、以太网、EtherCAT和CANOpen接口可以实现多层次网络通信。PLC本体集成数字量输入和数字量输出功能,支持扩展8个锐特IO模块。

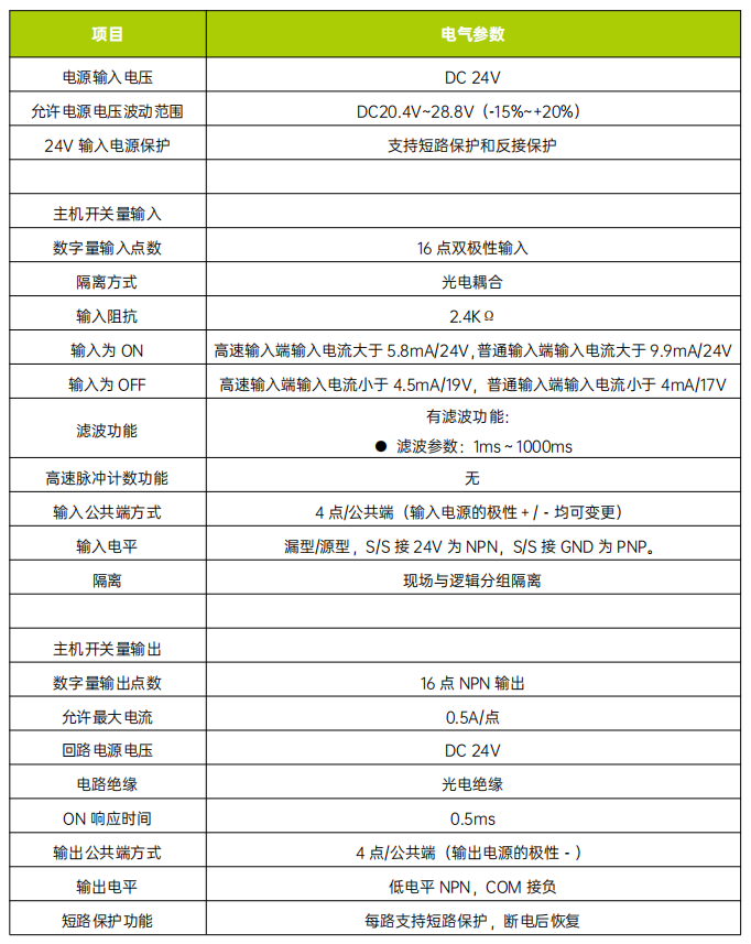
  • · 电源输入电压:DC24V
  • · 数字量输入点数:16点双极性输入
  • · 隔离方式:光电耦合
  • · 输入滤波参数范围:1ms~1000ms
  • · 数字量输出点数:16点NPN输出

icon icon

产品详情

下载

产品关键词

命名方式

RM500命名方式

基本规格

规格参数

产品示意图

RM500示意图

电气特性

12345

产品规格

1234

  • 上一个:
  • 下一个:

    • RM系列中型PLC控制器-2D图
    • RM系列中型PLC控制器-3D图
    • 库文件
    • 认证证书
    • 锐特技术RM系列中型可编程逻辑控制器用户手册V2.0
    • 设备描述文件XML
  • 留下你的联系方式:

    把你的信息写在这里并发送给我们。

    留下你的联系方式:

    把你的信息写在这里并发送给我们。